城市更新项目九大投融资模式
来源:
作者:
责任编辑:
2022-06-17
(一)发展背景
(二)城市更新定义
(三)城市更新范围、实施方式和内容
(四)城市更新流程
(一)政府投资
1.财政拨款
2.城市更新专项债
3.地方政府授权国企
(二)政府联合社会资本
1.PPP模式
2.地方政府+房地产企业+产权所有者模式
(三)社会资本自主投资
1.开发商主导模式
2.属地企业或居民自主更新模式
(四)创新型探索
1.城市更新基金
2.投资人+EPC
3.国外创新模式
(一)发展背景
早在2013年,中央城镇化工作会议就明确提出要提高城镇建设用地利用效率,城市建设要以盘活存量为主,不能再无节制扩大建设用地。2015年,中央城市工作会议再次指出,要坚持集约发展,要求框定总量、限定容量、盘活存量、做优增量、提高质量。可以看出,城市发展已经强化存量优化,这为城市更新的广泛开展奠定了基础。
2021年3月,《政府工作报告》和《十四五规划纲要》相继发布,共同提出要“实施城市更新行动”。“城市更新”首次写入我国政府工作报告和五年规划。“十四五”时期以及未来一段时间,城市更新的重要性提升至前所未有的高度。
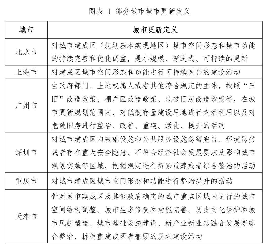
(二)城市更新定义
(三)城市更新范围、实施方式和内容
城市更新的实施方式一般包括综合整治、有机更新和拆除重建,三种方式的更新强度和更新内容各有不同。
(四)城市更新流程
城市更新流程主要分为申报立项、方案编制、方案批复和项目实施四个环节。
在申报立项环节,主要为城市更新单元规划计划申报,批复后纳入年度更新计划。城市更新单元也是城市更新实施的基本单位,一个城市更新单元可以包括一个或者多个城市更新项目。
在方案编制环节,主要由申报主体委托具有资质的机构编制城市更新项目实施方案。
在方案批复环节,由城市更新主管部门批复实施方案并进行公示。
在项目实施环节,由申报主体进行拆迁后,土地公开出让或协议出让给实施主体,进行最终的项目建设和验收,目前大部分市场化项目申报主体即为实施主体。
(一)政府投资
以政府部门为实施主体,利用财政资金直接进行投资建设。其建设资金的主要来源是政府财政直接出资。这种模式适用对象为资金需求不大的综合整治项目,公益性较强的民生项目,收益不明确的土地前期开发项目。
优势是项目启动速度快,政府容易进行整体把控;劣势是财政资金总量有限,更新强度一般不高。
2020年9月,青岛市政府发行第二十六期政府专项债券,其中涉及济南路片区历史文化街区城市更新项目。该项目概算总投资11.6091亿元,政府专项债券融资8.50亿元,占总投资的73.32%。项目收入主要为客房出租收入、商业出租收入等,债券存续期内项目总收益17.4554亿元,项目可偿债收益对债务融资本息覆盖倍数为1.31倍。当期发行专项债利率为3.82%,期限为15年。
以地方国企为实施主体,通过承接债券资金与配套融资、发行债券、政策性银行贷款、专项贷款等方式筹集资金。项目收入来源于项目收益、专项资金补贴等方面。
该种模式适用对象为需政府进行整体规划把控,有一定经营收入,投资回报期限较长,需要一定补贴的项目。
优势是可有效利用国企资源及融资优势,多元整合城市更新各种收益,能承受较长期限的投资回报;劣势是收益平衡期限较长、较难,在目前国家投融资体制政策下融资面临挑战。
2020年6月,石榴新村作为南京市推行城市更新的首个试点项目正式启动。石榴新村位于新街口附近,小区多为3层小楼,年久失修,居住拥挤,设施落后,存在较大安全及消防隐患。
南京市秦淮区政府明确由南京越城建设集团为项目实施主体。项目收益来源包括居民承担的改造投入,项目增加部分面积销售及开发收益,按规定可使用的住宅专项维修资金,相关部门争取到的国家及省老旧小区改造、棚改等专项资金,市、区财政安排的城市更新改造资金等。该项目由南京越城建设集团自筹资本金,并通过银行贷款进行融资。2021年1月本项目成功获得建设银行首批项目前期贷3828万元。
(二)政府联合社会资本
1.PPP模式
PPP模式下,政府通过公开引入社会资本方,由政府出资方代表和社会资本方成立项目公司,以项目公司作为项目投融资、建设及运营管理实施主体。项目投入资金有赖于股东资本金及外部市场化融资。该种模式适用对象为边界较为清晰,经营需求明确,回报机制较为成熟的项目。
优势是市场化运作,引入社会资本提高更新效率及经营价值,风险收益合理分摊,减轻政府财政压力;劣势是受10%红线影响,运作周期较长,符合PPP回报机制的项目偏少。
2020年9月,重庆市住建委正式启动九龙坡区城市有机更新老旧小区改造项目。项目涉及九龙坡区六个老旧小区改造,改造小区总建筑面积约102万平方米,改造栋数366栋,主要改造内容包括基础设施改造、完善工程建设和提升工程建设,项目总投资估算37180万元。
项目通过公开招标选择社会资本(北京愿景华城复兴建设公司、核工业金华建设集团、九源国际建筑公司),由渝隆集团与中选的社会资本共同出资组建SPV项目公司。本项目采用“ROT”运作方式,项目合作期限为11年。项目回报机制为可行性缺口补助。
2.地方政府+房地产企业+产权所有者模式
由地方政府负责公共配套设施投入,房地产企业负责项目改造与运营,产权所有者协调配合分享收益。通过三方合作,既能够有效加快项目进度,也能提升项目运营收益。该种模式适用对象为盈利能力较好,公共属性及配套要求较强,项目产权较为复杂的项目。
优势是整合各方资源优势,较快解决更新区域产权问题,推进项目有效运营;劣势是涉及主体多,协调难度高,往往受村集体影响较大。
(三)社会资本自主投资
1.开发商主导模式
开发商主导模式是指政府通过出让城市更新形成的出让用地,由开发商按规划要求负责项目的拆迁、安置、建设、经营管理。在城市更新过程中政府不具体参与,只履行规划审批职责,开发商自主实施。该种模式主要适用对象为商业改造价值较高,规划清晰,开发运营属性强项目。
优势是能较快推进项目建设及运营,政府只需进行规划、监管;劣势是开发商利益至上,可能疏于公共设施或空间建设,缺乏整体统筹;在地产融资受限的情况下,可持续融资面临挑战加大。
(四)创新型探索
1.城市更新基金
城市更新项目资金投入量大,且项目运作特性决定了需要政府方的支持。目前由政府支持,国有企业牵头,联合社会资本设立城市更新基金,成为一种新的模式探索。城市更新基金适用对象为政府重点推进项目,资金需求量大,收益回报较为明确项目。
优势是能够整合各方优势资源,多元筹集资本金及实施项目融资,加快项目推进;劣势是目前城市更新投资回报收益水平、期限等与城市更新基金资金的匹配性不强,成本较高,退出机制不明确,面临实施上的诸多挑战。
目前城市更新基金的投资人以房地产和建筑施工企业为主,资金期限较短,对于投资回报及附加要求多。基金构架一般为母基金+子基金,子基金主要针对城市更新的各个阶段或子项目。广州市、上海市、无锡市均已经落地城市更新基金。北京市、重庆市等地发文鼓励和探索设立城市更新专项基金。
2.投资人+EPC
针对城市更新中出现的大量工程建设,由工程建设企业探索提出了投资人+EPC模式。该模式由政府委托其下属国企与工程建设企业共同出资成立合资公司,由合资公司负责所涉及城市更新项目的投资、建设及运营管理。项目收益主要为运营收益及专项补贴。在投资人+EPC模式基础上,还有类似的ABO+投资人+EPC方式。该模式适合成片区域更新开发,通过整体平衡来实现城市更新的顺利实施。部分工程建设企业受资本金投入政策要求,采取联合产业基金进行投资的方式进行城市更新项目。
优势是能够引入大型工程建设单位及专业运营商,整合资金优势,实现对大体量城市更新项目的推动实施;劣势是目前满足这样回报机制的片区开发项目较少,受土地政策限制现有项目主要通过工程及政府补贴来实现回报,存在隐性债务风险,融资难度大、综合成本高。
广东东源县城乡基础环境综合提升工程项目投资额约为409240万元,建设内容包括土地综合整治、饮水工程建设、环保基础设施建设、灾害治理、流域综合治理、市政及交通设施建设。其中土地综合整治涉及垦造水田和灯塔镇、顺天镇全域土地整治。
项目采用投资+EPC+O模式实施,由东源县政府授权东源县城乡建设投资公司作为项目投资主体,通过对外招标,与中标联合体(中铁二十三局集团、中铁建发展集团、中铁第五勘察设计院集团、广州南粤天德投资)组建项目公司。项目回报来源为农田垦造指标交易等。
3.国外创新模式
(1)美国税收增量融资为代表的财税支持类模式
税收增量融资(简称TIF),是指利用存量土地的增量收益来为公共项目提供融资支持的模式。税收增量融资的运作过程主要分为三个阶段:
第一阶段,制定开发特定区域的计划。由当地政府划定某一特定区域作为税收增量融资实施区,设立TIF区的管理机构和专用账户,并规划一项针对区域的开发计划。
第二阶段,核定征税基准。先利用“均等化评估价值”方法确定TIF区内征收财产税的基准值,并冻结该部分存量税收;随着开发工作启动,被冻结的存量税收部分仍归原有征税主体,但新增税收部分归属于TIF区的管理机构,纳入专用账户用于支持区域开发。
第三阶段,推进TIF区开发。此类开发将持续长达20年,通过发行中长期的税收增量支持债券来为开发建设提供融资支持,并以未来增量税收来偿付债券本息。完成开发计划后,TIF区自行撤销,此前调整的征税安排回归正常秩序。
税收增量融资的逻辑在于“政府—社会—市场”三者实现良性的有机运转,即政府的公共投资改善提升社会发展环境,吸引更多社会资本和市场主体参与并提升区域的房产价值,从而引致更多新增的税收,反过来可以补偿初始的公共投资支出。
(2)英国城市发展基金为代表的资金补贴类模式
城市发展基金,是英国政府专门用于城市更新的专项基金,其资金全部由政府财政拨款。城市发展基金明确资助对象为支持城市旧城改造的基础设施更新工程,促进旧城区投资环境的改善。城市发展基金主要通过资金资助对私人资本进行补贴,弥补私人资本实际收益差距,有效调动私人资本投资的积极性。
城市发展基金的资助采取无偿资助、利润分成和低息贷款三种方式。对部分非盈利性,但对城市确需必要的公共工程,城市发展基金提供无偿资助。对于具有稳定现金流,且未来有盈利的工程可以采取利润分成和低息贷款两种方式。其中,利润分成是指城市发展基金以更新工程资本金的名义进行出资,之后可按其出资比例享有所有者权益;低息贷款则是城市发展基金提供优惠利率的贷款支持更新工程。
--------------------------------------------------------------------------------------------------------------------------------------------------------------------------------------------------------
免责声明
本网所发布部分内容系网络转载,转载内容均会注明出处,部分文章因转载众多,无法确认原作者的,仅标明转载来源,还望谅解,如有侵权,请联系我们删除。
------------------------------------------------------------------------------------------------------------------------------------------------------------------------------------------------------

