上海与广州城中村改造政策比较与实务难点分析
导 言
2014年以来,上海市先后出台了《关于本市开展城中村地块改造的实施意见》(沪府[2014]24号)、《关于推进本市城中村地块改造有关问题的通知》(沪建管联[2014]445号)、《关于进一步推进本市城中村改造工作的通知》(沪建管联[2020]476号)、《加快推进旧村改造、旧住房成套改造和城中村改造工作支持政策的通知》(沪府办〔2022〕43号),这些文件共同组成了上海市城中村改造政策体系,为上海城中村改造工作提供指引。
同为特大城市的广州于2024年3月29日批准通过了《广州市城中村改造条例》(以下简称《条例》)。该《条例》是全国首个城中村改造的地方性法规条例,全文共三十九条,针对城中村改造中的热点问题进行了明确规定。
在这一背景下,中联上海办公室和广州办公室城市更新工作团队,结合政策和实践,综合多方位对比上海与广州两地城中村改造政策,并就相关实务难点展开论述,以期对超大特大城市开展城中村改造提供经验借鉴。
一、城中村改造的大背景
2023年7月28日,“在超大特大城市积极稳步推进城中村改造工作部署”电视电话会议在北京召开,国务院常务会议审议通过《关于在超大特大城市积极稳步推进城中村改造的指导意见》,就超大特大城市积极稳步推进城中村改造的总体要求、重点任务、支持政策、组织实施等展开阐述。在此背景下,全国21个超大特大城市城中村改造全面拉开了序幕。其中,上海与广州作为特大城市,对于实施城中村改造工作更具有急迫性、需求性,也更具有专业性和可操作性。
二、两地政策比较
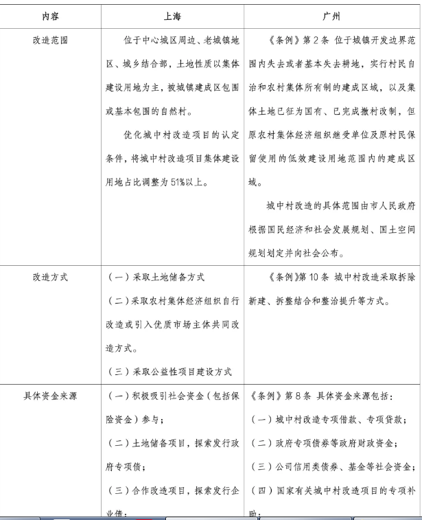
上海通过系列政策指引城中村改造工作,而广州在《条例》中对于改造流程、改造方式、资金来源及腾地、供地等问题予以明确规定。为了便于了解两地政策法规,下文罗列两地城中村改造政策对比表:
结合上述归纳总结表格,笔者对沪广两地城中村改造制度对比,从下述五部分展开:
(一)哪些区域可以列入改造范围?公共利益目标是否排除商业开发?
对于城中村改造的范围,沪广两地的规定不尽相同。上海在《加快推进旧区改造、旧住房成套改造和“城中村”改造工作支持政策的通知》(沪府办〔2022〕43号)明确城中村改造范围:位于中心城区周边、老城镇地区、城乡结合部,土地性质以集体建设用地为主,被城镇建成区包围或基本包围的自然村。这类自然村中,重点的改造对象通常有如下特征:区域环境脏乱差,违章搭建现象突出,存在大量社会管理和安全隐患,与周边环境形成反差,相关基础设施和公共服务设施超负荷运行使用。
与上海相比,广州《条例》第2条明确,城中村改造对象是城镇开发边界范围内“实行村民自治和农村集体所有制的建成区域”,充分突出其“村域”的本质,但《条例》第1条明确城中村改造的目的是“为了满足公共利益”,且第3条进一步将公共利益细化为如下目标:
(1)加强基础设施和公共设施建设,消除公共卫生和城市安全风险隐患;
(2)提升居住品质,改善居住条件和生态环境;
(3)加强历史文化保护,塑造城市特色风貌;
(4)促进产业转型升级,推动新旧动能转换;
(5)高效综合利用土地资源,提高土地利用效率;
(6)夯实基层治理基础,提高社会综合治理水平。
对比上海和广州的城中村改造政策法规,广州《条例》明确了公共利益属性,上海虽未直接明确规定,但在重点改造对象的特征表述来看,都体现了公益目标。实务中,争议较大的是,存在商业开发利益的项目是否应排除其“公共利益属性”?有观点认为,“客观看来,部分商业开发项目的确包含部分公共利益的因素,有些商业利益项目间接产生的公共利益是不容忽视也是社会需要的”“界定的关键不在于征收行为直接受益人的法律地位(行政主体或者私营主体),而是征收追求的目标(征收目的)是否具有公共利益的性质。”1
最高人民法院在(2017)最高法行申7046号行政裁定书中认为:“社会主义市场经济条件下,建立公共服务供给的社会和市场参与机制是必然趋势,不能以是否采用市场化的运作模式作为界定公共利益的标准。”可见,即使是带有一定商业开发行为的城中村改造项目,只要能带来经济结构的改善,就业机会的增加,项目就具有公益因素,只不过需要通过公众的广泛参与程序等,确保目的正当。
《条例》“公益性”的目标定位,为城中村改造项目享受相关行政事业性收费减免,以及后续的“强制征收”破解少数签约难,提供了征收的“公共利益”前提。
(二)具体如何改?
上海城中村改造模式主要有三种,分别为土地储备、农村集体经济组织自行改造或引入优质市场主体合作改造、公益性项目建设。
实务中上海大多数项目采用农村集体经济组织和市场主体合作的模式,合作模式通常为:农村集体经济组织不少于10%的股份和其余为社会资本方股份(90%及以下),共同成立项目公司。由项目公司垫付土地征拆资金,政府负责征地拆迁推进,在毛地转为净地后,项目公司定向拿地后开发建设动迁安置房、公共基础设施、商品住宅和商业用房,通过商品住宅和商业开发收益覆盖前期一二级开发的成本,盈余部分双方共享收益。
而广州本次出台的《条例》在第10条规定,城中村改造方式有三种:拆除新建、拆整结合和整治提升等方式。虽然没有明示可以采用“集体经济组织和市场主体合作”的方式,但对于市场主体合作参与城中村改造持肯定态度,具体见《条例》第4条“政府主导、市场运作”的改造原则,以及第29条规定,“按照提前公告、公开择优原则,通过竞争性准入机制,组织采用公开招标、邀请招标、竞争性磋商等方式,选择优质合作单位,相应城中村改造项目内的土地可以依法实施综合评价出让或者带设计方案出让”。
(三)改造资金哪里来?
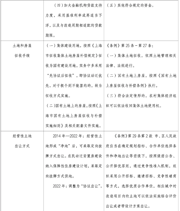
城中村改造是一项复杂艰巨的系统工程。资金平衡与筹措这一难题,需要以新思路新方式破解。2上海和广州关于改造资金来源,都提及了政府专项债券,支持银行业金融机构优化城中村改造金融产品和服务创新,国家有关城中村改造项目的专项补助。
当然上海的政策,对于合作改造项目,探索发行企业债,尤其在金融机构贷款支持方面,加大支持力度,采用基准利率或再适当下浮,以及与改造周期相适配的贷款期限。中联上海办公室服务的上海某城中村改造项目,银团为项目公司提供了按照同期LPR利率下浮140基点的贷款利率,且贷款期限长达12年,与改造周期相适配,有力地保障了项目所需资金。
综合比较两地关于资金来源的规定,更多还是来源于政府资金,如政府专项借款、贷款、债券、国家补助等,但也允许社会资金的注入。但关于社会资金的参与路径是什么?是直接投资、间接投资或是参股?广州《条例》规定尚不够具体,结合上海的实践来看,市场主体或是城市更新基金认购主体,或通过成为项目公司股东参与城中村改造项目。但在房地产市场不太明朗的状况下,只有充分保障市场主体的回报来源,完善投资主体的退出路径,才能真正吸引优质市场主体参与。
(四)如何破解“搬迁难”?
上海和广州的城中村改造政策,都规定了通过征收方式以保障城中村改造项目的推进,即“征收补偿决定-申请法院强制执行”的方式。实务中,上海的城中村多采用“先协议后征收”,即协议动迁优先,对于极个别不能签约的,转为征收。这也与《土地管理法》第47条规定的预签约制度保持一致,即征收土地预公告后,先行签约,“个别难以达成协议的,应当在申请征收土地时如实说明”,以通过最小影响方式推进征收。
广州《条例》对于破解搬迁难制度,相较上海而言,增加了村民自治收回方式。具体见《条例》第27条:符合法定情形的,农村集体经济组织可以依法收回集体土地使用权,并按规定对集体土地使用权人给予适当补偿。该“村民自治收回”的程序,到底是行政行为?还是民事行为?根据《最高人民法院关于适用〈中华人民共和国行政诉讼法〉的解释》第24条第1款规定,村民委员会依据法律、法规、规章的授权履行行政管理职责的行为,村民委员会为被告。也就间接认定该行为属于行政行为。
在现行法律对于“村民自治收回”程序并无明确规定的情况下,如何根据正当程序原则,保障村民的程序权利,是村民委员会或相关城中村改造实施主体需要直面的问题,也有待司法实务进一步确定,同时,城中村改造法律服务者也应当结合服务经验深入探究“村民自治收回”程序的合规性,为城中村改造提供专项指导。
(五)城中村改造项目的经营性土地如何出让?
上海城中村改造政策规定,合作开发的项目采用定向挂牌方式出让经营性用地。《加快推进旧村改造、旧住房成套改造和城中村改造工作支持政策的通知》(沪府办〔2022〕43号)进一步明确了:城中村改造项目内土地可依法实施协议出让。实务中,往往在合作协议中约定,政府主体需要协助项目公司定向或协议受让城中村改造范围内的经营性用地手续。
广州《条例》第29条明确了城中村改造范围内的经营性土地,可以依法实施综合评价出让或者带设计方案出让。所谓“综合评价出让”,即综合评判社会投资人自身条件、过往经验、项目方案等;所谓“带设计方案出让”,即政府将城市设计、建设工程方案、功能运营、基础设施建设要求等相关条件予以明确,作为土地出让的前提条件,纳入土地出让合同。
“综合评价出让”或“带设计方案出让”,有利于选择优质合作单位参与开发,能在一定程度上满足城中村改造项目的特定规划目标,也有利于实现市场合作主体的利益诉求与城中村改造公共利益目标的平衡。
三、实务疑难问题分析
城中村改造项目涉及环节多,推进时间长,资金需求量大。尤其该项工作缺乏国家层面的统一法律法规,各地多根据相关政策指引推进。从实务的视角看,主要疑难问题集中在资金保障、资金平衡和拆迁腾地等方面。
(一)资金保障问题
城中村改造所需资金量巨大,即使允许集体经济组织自行改造,这对集体经济组织的经济实力要求较高,但由于城中村集体的收入主要来源于物业的租金,且大部分都用于分红,导致集体经济组织所剩资金远不足以承担庞大的改造资金费用。
另城中村改造涉及大量的基础设施建造、完善,故改造项目资金往往需要集体经济组织、政府和市场主体共同保障。因此,引入拥有足量资金、具备良好开发能力的开发商是顺势而为的选择。同时,银行业金融机构如何优化城中村改造金融产品和服务创新需要政府自上而下地贯彻落实。
某城中村改造项目就曾出现,2023年12月住建部、财政部、人民银行、金融监管总局联合出台《关于通过专项借款支持城中村改造工作方案的通知(建保〔2023〕80号)》后,银团机构因通知中明确“城中村改造专项借款”以市政府而非项目公司作为借款主体后,暂停发放已审批贷款。在这种情况下,集体经济组织和市场主体能否及时提供股东借款以应急前期资金需求,需要合作双方的快速反应与共识。
这种共识,有赖于在项目实施方案编制过程中,对政策条件进行一定的假设、对起决定作用的政策条件进行敏感性分析,确保方案的完整性及可实施性3。
(二)资金平衡问题
城中村改造项目成本核算难度较高,同时一二级联动实现资金平衡的操作难度大。
实施过程中,容易发生动迁受阻、非居住类征拆补偿标准提高、村民过渡费超支等现象,导致现金补偿费用增加;其次,也存在因为基础设施项目、公服配套项目、安置房建设项目建设标准提升、规范要求提升或政策变更等现象,导致一级开发成本增加;同时,区域规划限制也将制约二级项目开发量,影响项目二级项目收入,造成项目资金无法平衡,导致“城中村”改造项目无法继续履行。无论是上海还是广州的城中村改造政策法规,都规定改造资金实行专款专用、封闭管理。
当然,除了专项资金封闭运作以外,改造主体还需要通过全过程成本控制实现资金平衡,具体包括:前期,征拆成本、综合改造成本的准确估算;中期,规范资金支付程序及第三方监管跟踪审计,以避免资金滥用;后期,注重预见不足的动态调整和优化,并适时利用控规优化以统筹开发容量,实现资金平衡。
(三)基础数据调查和拆迁腾地问题
无论是上海还是广州,在城中村范围内,由于城市规划控制及村民改善居住等原因,都存在大量历史遗留的违章建筑,单纯一刀切“违章建筑不予补偿”,并不能实质改善原有权利人的居住水平,难以达到改造意愿征询比例,甚至难以推动后续的实质搬迁。为此,只有按照“摸清底数-优化方案-征收保障”逐步推进,才能真正解决搬迁难问题。
关于摸清底数。广州《条例》第17条规定,区人民政府应当做好城中村改造基础数据调查。而实务中在确定哪些应划入清查范围的被征收资产?尤其是历史遗留的违章建筑处置,如何兼顾合法性与合理性,考验补偿方案制定者的能力与水平。《上海市征收集体土地房屋补偿规定》对于违章建筑不予补偿,但对于村民户因为规划控制,导致人均有证面积低于现行农村村民住房可建面积标准的部分,设置了“可建未建面积”补偿,实质满足《土地管理法》“原有生活水平不降低”的标准,值得广州模式予以借鉴。
在摸底调查的基础上,制定科学合理的拆迁补偿安置方案是推动征收进度的内在驱动力。笔者曾经有一篇文章《城市更新项目拆迁补偿安置方案的编制要点》,对于拆迁补偿安置方案的重点内容和注意事项予以一一介绍,在此不展开赘述。
最后,要实现如期腾地,还应当关注征收保障措施。对于项目范围内的个别“签约难”,通过“征收补偿决定—申请法院强制执行”的方式予以保障,上海的政府部门有丰富的处置经验。而本次广州《条例》系初设该项制度,总体路径虽已经明确,但具体落地实施方案尚有待磨合和进一步探索。
四、结语
本次出台的《广州市城中村改造条例》,首次通过地方立法将政府主导、依法征收的城中村改造全过程纳入法治轨道。而上海作为城中村改造较为成功的超大特大城市,通过完善的城中村改造政策体系,不仅为上海城中村改造工作提供了抓手,也为诸多城市提供了区域借鉴经验。然而,面对实务中投融资难、腾地难等问题,则需要因地制宜地解决问题,方能更好地推动城中村改造进程。
注 释 引 用
1、江必新主编:《<国有土地上房屋征收与补偿条例>理解与适用》,中国法制出版社,2012年版第32页。
2、超大特大城市正积极稳步推进城中村改造——更新城市面貌创造多重效益[J].建设科技,2023(20):6-7。
3、陈樑:浅谈“城中村”改造项目的难点及应对措施[J].上海房地,2021(07):21-23.DOI:10.13997/j.cnki.cn31-1188/f.2021.07.008。

