文旅行业如何进入“碳圈”?
在双碳这条路上,文旅类型企业可能都很迷茫,同时伴随着新冠肺炎疫情给全球旅游业带来的重创,整个行业都不好过,但更换路径来看,在实现“双碳”目标的大背景下,有些企业可能获得全新业务,尤其是推动旅游业向低碳和弹性旅游转型,是可持续发展的必然选择,那么与之相关的文旅服务机构及企业都可能获得发展迅猛的新型业务增长点。
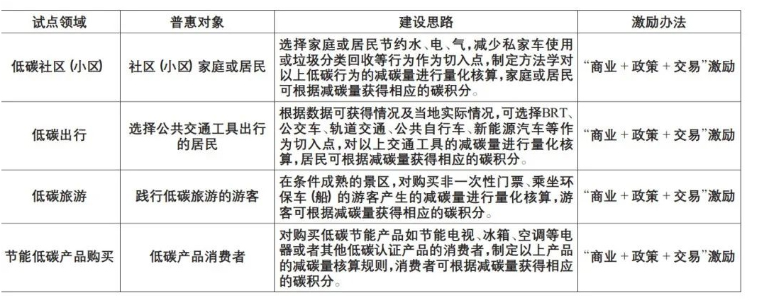
中国碳普惠制的运行机制
文旅低碳化路径及具体领域
业界认为,旅游碳中和是指对旅游产品在整个生产过程中所产生的各种直接或间接碳排放进行估算,并通过降低碳排放、增加碳汇或购买相同数量的碳减排额,以抵消旅游过程中所产生的“碳足迹”。
文化和旅游业低碳化发展是低碳文旅的前提和基础,低碳文旅又是文旅业低碳化发展的目标和结果。实际上,文化和旅游业的低碳化发展将面临很大的挑战,主要包括转变文化和旅游消费习惯、减少长途旅游温室气体排放,以及平衡低碳旅游发展与旅游社区等相关问题。
从最大的碳排放角度考虑,旅游目的地作为旅游产业二氧化碳排放产生的主要区域,在我国碳减排40~45%目标之下减排压力巨大,将碳管理引入旅游目的地管理,实现低成本碳减排已成为行业研究的热点。明确旅游目的地碳管理的关键问题是如何通过干预等手段使得目的地碳循环过程保持良性运行,实现旅游产业和生态环境的协调发展。应考虑在综合气候变化下,环境管理和旅游增长的基础上建立旅游目的地碳管理新框架,并对旅游目的地碳管理的运行机制,动力机制和约束机制进行分析和实践探索。
那么从实际角度考虑,就可以从文化和旅游产业的八大类中找准方向进行优化,即旅游交通、旅游餐饮、旅游住宿、旅游购物、旅游娱乐、旅游综合服务、文化相关领域、内容创作生产。实施的主要目标对象有两大类,即文旅企事业单位和游客个体。
广东省碳普惠制试点建设方案
碳管理及置换空间
目的地=碳汇地,客源地=碳源地,还是一种可以复合的形态。
目前受疫情影响,短途游、闪游方式获得大量客源,那么城市和乡村游便成为了更多游客的目的地,在今后的旅行中,政府和企业应该充分认识到客源地与目的地不再单纯是经济发达地区与欠发达地区的资金转向,还有要从生态的角度考虑碳汇地与碳源地的关系,而且从生态角度考虑,城市人群的位置变化,实际也存在碳交易的关系,因为城市聚集区域往往是碳源大于碳汇的空间,乡村以及经济欠发达地区往往是碳汇大于碳源的空间,那么企业如果通过旅行环节重新制定一套标准体系,打造生态为核心的旅游产业关系,就可以构建出旅游碳交易的平台,从而实现文旅对中国的脱碳化中起到的作用。
实际上双碳感觉离我们很远,但不少研究都已经取得了一定进展,在绿水青山就是金山银山理念旅游转化模式的探索基本形成,全国及各试点区GEP(生态系统生产总值)核算研究表明,现有生态环境监测数据基本上可以支持GEP(国内生产总值)核算,那么,推动旅游就将成为GEP转化为GDP的主渠道。我们也有理由相信,GEP核算是践行“两山”理念的重要行动,在发掘经济增长新源泉、推动区域协调发展、加快绿色低碳进程、加强全球合作等方面具有重要作用。
另一个角度方面,通过链接现在的共享经济,比如共享汽车、共享工具、或其他共享形式,给人们绿色生活方式和消费都会造成改变,不同利益相关者携手起来后,也会增强循环经济的发展规模及人们的践行意识,而这些时代因素叠加后,也可能对我国的旅游产品形态、产业形态、产业组织甚至是发展模式等产生重大影响,给旅游增添了更多变局的可能,这个大变局的重要成果将是新旅游体系的形成。
现阶段文旅如何助力“双碳”目标的实现
为了助力双碳目标的实现,有些酒店已经开始从行动中做一些实践,例如熄灯节能、环境美化、减塑降碳等等,并且从产品中也不断植入环保意识,传递守护地球的主张等。
政策角度我们可以预估的是不断完善的政策体系、标准体系,管控碳排放的数字化体系以及引导文化和旅游项目投资方向,综合运用财政、土地、金融等政策来实现碳交易体系的建设。而一旦政府营造明确而稳定的监管环境,企业单位就有了方向,甚至可以加快步伐实现低碳化,并成为一种竞争优势,先人一步的发现并采用可持续性商业模式的公司,这必将处于有利地位。
从企业角度,打造生态旅游精品线路 、依托森林旅游构建休闲度假养生项目,形成生态文化旅游圈,自然生态文化旅游廊道,最终形成全域的“大景区”样式,也将会不断被推进;还有就是“近零碳排放”“碳中和”的文旅产品体系建设,如所有旅游度假区、A级景区、星级饭店及民宿等,都会打造更多“近零碳排放”示范项目,从饮食、垃圾等多角度、全覆盖到旅游目的地及相关各环节中。
摄图网
文旅企业的“碳传播”
中国企业“碳”意识正在逐步苏醒,但仍然处于初级阶段,在国外都是互联网科技企业扮演碳中和先行者角色,而国内反而是落后于传统电力及化工等行业的,所以文旅类型的平台企业、科技型企业等,应为企业的“碳”传播建立一个“方向点”,在马上就要到来的必要业务和供应链的调整中,尝试尽早建立“碳”品牌,会是一个明智选择。
随着宣布碳中和的企业越来越多,文旅圈的“碳”行动越发需要匹配强有力的传播,来尽可能扩大品牌传播效应,因为“第一”看似只有一个,但是如果从行业、企业属性等多维度去判定,仍然可以出现多个“第一”,这也符合市场行为和传播规律,通过更多的“碳”品牌曝光度,助力企业品牌的传播及价值提升。
文旅企业领袖的“碳”IP
通过打造文旅企业领袖“碳”IP,发布更具挑战的“碳”目标,获得更多层面的关注,对外持续输出碳中和的见解和思想,也会形成产业性的集群效应,使更多文旅类型企业“碳”品牌相互促进,另外还可以形成企业领袖个人的“碳”品牌。比如全国人大代表、远景科技集团CEO张雷,通过打造个人“碳”品牌,将企业整体“碳”品牌都提升到了国际高度。同时,传播中也可以借力第三方机构来表达更多“碳”品牌故事,通过权威第三方机构的背书,可以增强企业“碳”行动的说服力。
在原先旅游发展中,我们仅仅是从旅游的角度来认识经济、发展和空间建设,现在因为中国的责任,碳中和、碳达峰的“3060”目标,我们也认识到了适应生态文明建设和新时代发展将会是推进文旅业上升的重大战略与趋势,中国的碳中和是一个自上而下的推进过程,开创碳中和时代的文旅产业经济高质量绿色发展的局面,可以结合绿色文旅、智慧文旅、健康文旅等机遇博弈,努力建立与未来碳中和世界相适应的发展战略及价值观。
--------------------------------------------------------------------------------------------------------------------------------------------------------------------------------------------------------
免责声明
本网所发布部分内容系网络转载,转载内容均会注明出处,部分文章因转载众多,无法确认原作者的,仅标明转载来源,还望谅解,如有侵权,请联系我们删除。
------------------------------------------------------------------------------------------------------------------------------------------------------------------------------------------------------

